首页
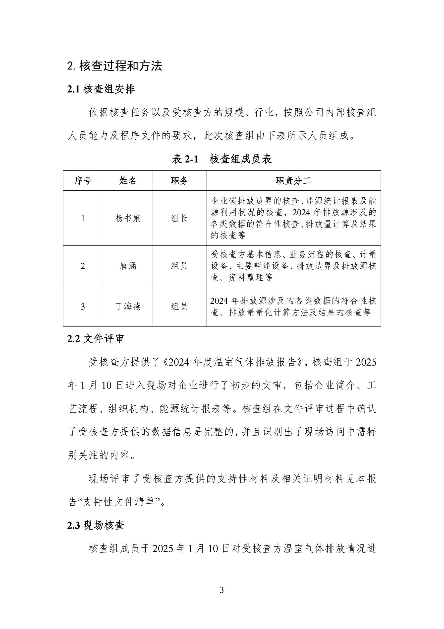
关于我们
公司简介
企业文化
资质荣誉
厂房厂貌
产品中心
A型分子筛
X型分子筛
Y型分子筛
服务支持
服务理念
销售网络
新闻资讯
公司新闻
行业资讯
人力资源
人才理念
招聘信息
联系我们
联系方式
在线留言
News Center
发布时间:
Apr 08,2025
来源:
关键词:
上一页
none
碳足迹盘查报告
下一页
相关新闻
温室气体核查报告
社会责任报告
相关产品
3A型分子筛
4A型分子筛
5A型分子筛
PSA-XP-203
BX型分子筛
分享我们:
洛阳天平分子筛有限公司
服务热线:
0379-66959369
地址:洛阳市吉利区科技园道南路北侧
邮箱:lytp01@126.com
席经理:18537905777
关注我们
Copyright © 2023 洛阳天平分子筛有限公司 网站建设:中企动力 洛阳 SEO